法治天地
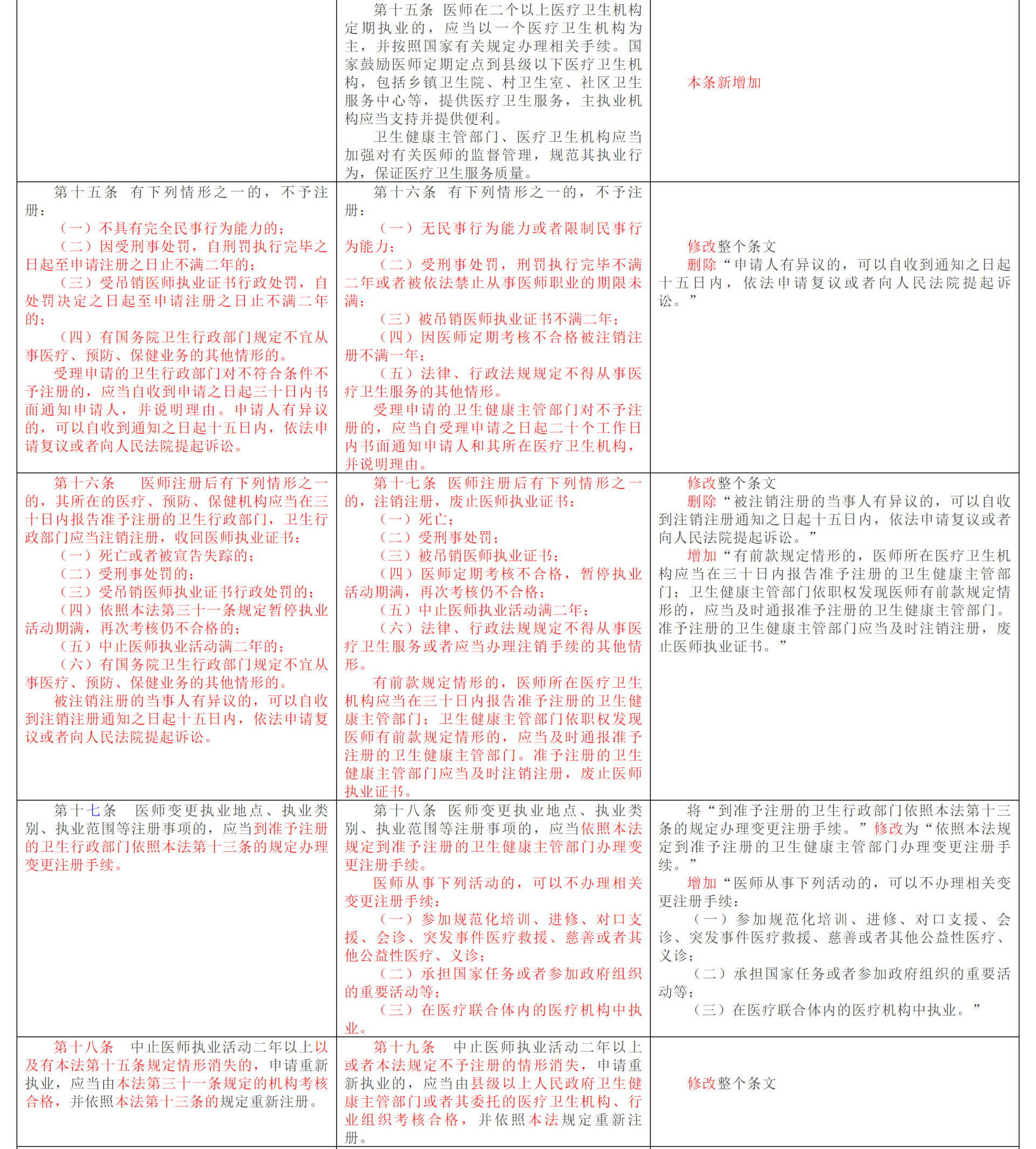
《執業醫(yī)師法》與《醫(yī)師法》條文(wén)對照表
分(fēn)類:法治天地
分(fēn)類:【醫(yī)院動态】
作(zuò)者:
來源: 轉自 患者安(ān)全論壇 作(zuò)者 敖麗丹 胡佩佩
發布時間:2021-09-10 11:14
訪問量:
![]() |
![]() |
![]() |
![]() |
![]() |
![]() |
![]() |
![]() |
![]() |
![]() |
![]() |
![]() |
![]() |
法治天地
分(fēn)類:法治天地
分(fēn)類:【醫(yī)院動态】
作(zuò)者:
來源: 轉自 患者安(ān)全論壇 作(zuò)者 敖麗丹 胡佩佩
發布時間:2021-09-10 11:14
![]() |
![]() |
![]() |
![]() |
![]() |
![]() |
![]() |
![]() |
![]() |
![]() |
![]() |
![]() |
![]() |